|
万科物业简介
我们 是国内领先的“城乡建设与生活服务商”万科企业股份有限公司的重要组成部分
我们 是国内规模领先、兼具最佳服务品质及客户口碑的物业服务领航企业
我们 连续9年被评为“中国物业管理综合实力TOP200企业”榜首
我们 布局全国69个最具发展潜力的大中城市,服务项目共计2314个
我们 管理客户资产突破6万亿元,服务客户人口数超过1174万人口,致力于客户资产的保值增值
我们 推出万物成长业务,围绕智慧社区、餐饮、养老、家装、仓储等为用户创造便捷、时尚的生活体验
我们 将新兴技术研发应用到物业管理中,使“所有项目都有经纬度,所有设备都有身份证”
我们 依托移动互联网对6万余名员工进行管理,使“每个员工都有二维码,每个岗位都有经验值”
我们 整合并分享自身优势,依托合伙人机制、推出“睿服务”体系,让物业服务更简单
我们 是“万科物业”
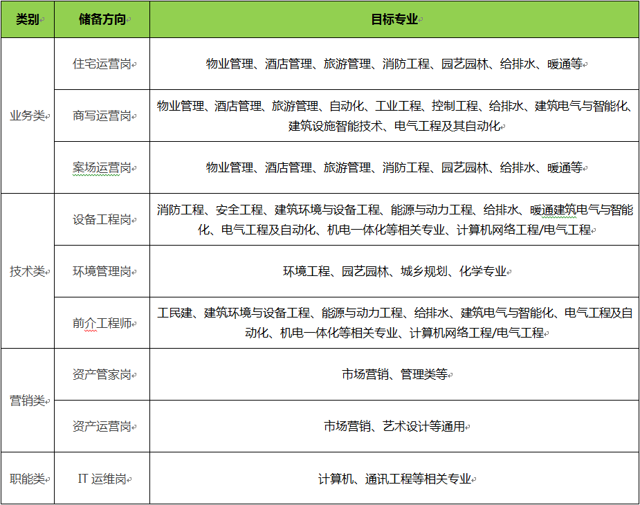
岗位信息

假如,加入万科物业,你将会
登上广阔的事业舞台
改变千万业主的生活方式
用最聪明的头脑挑战物联网最有价值的问题
站在金字塔尖的朝阳行业,助力中国物业发展
在简单的氛围里工作
良好的沟通环境:十二条沟通渠道
阳光透明的工作氛围:用人唯贤、举贤避亲
简单的人际关系:职工委员会、共济会、关爱计划、职员互助理财计划
为事业提升的速度惊叹
优秀人才脱颖而出:海豚行动、完善的晋升机制
内部流动平台、事业合伙人机制 、内部创业机制,三种职业发展道路
站在物业行业最前沿,掌握最领先的产品、技术、理念,获得快速学习和成长
拥有完善的薪酬福利
为卓越加薪: 市场化原则,一份耕耘,一份收获
全面的健康计划:每人每年200公里跑步计划,年度免费体检
薪酬福利:工资、奖金、持股计划、通讯补贴、
额外带薪年休假、员工宿舍(短期过渡)、内部购房折扣、五险一金
应聘流程
邮箱投递:发送简历至:songw04@vanke.com 主题格式:姓名+学校+专业+岗位
现场投递:参加宣讲—投递简历—HR初面—终面—签约
联系方式:宋维-人力资源部:18008497903
官方网址:http://www.vankeserice.com/
公司地址:长沙市雨花区韶山中路489号万博汇名邸三期2003、2004房
|